栏目导航
最新动态
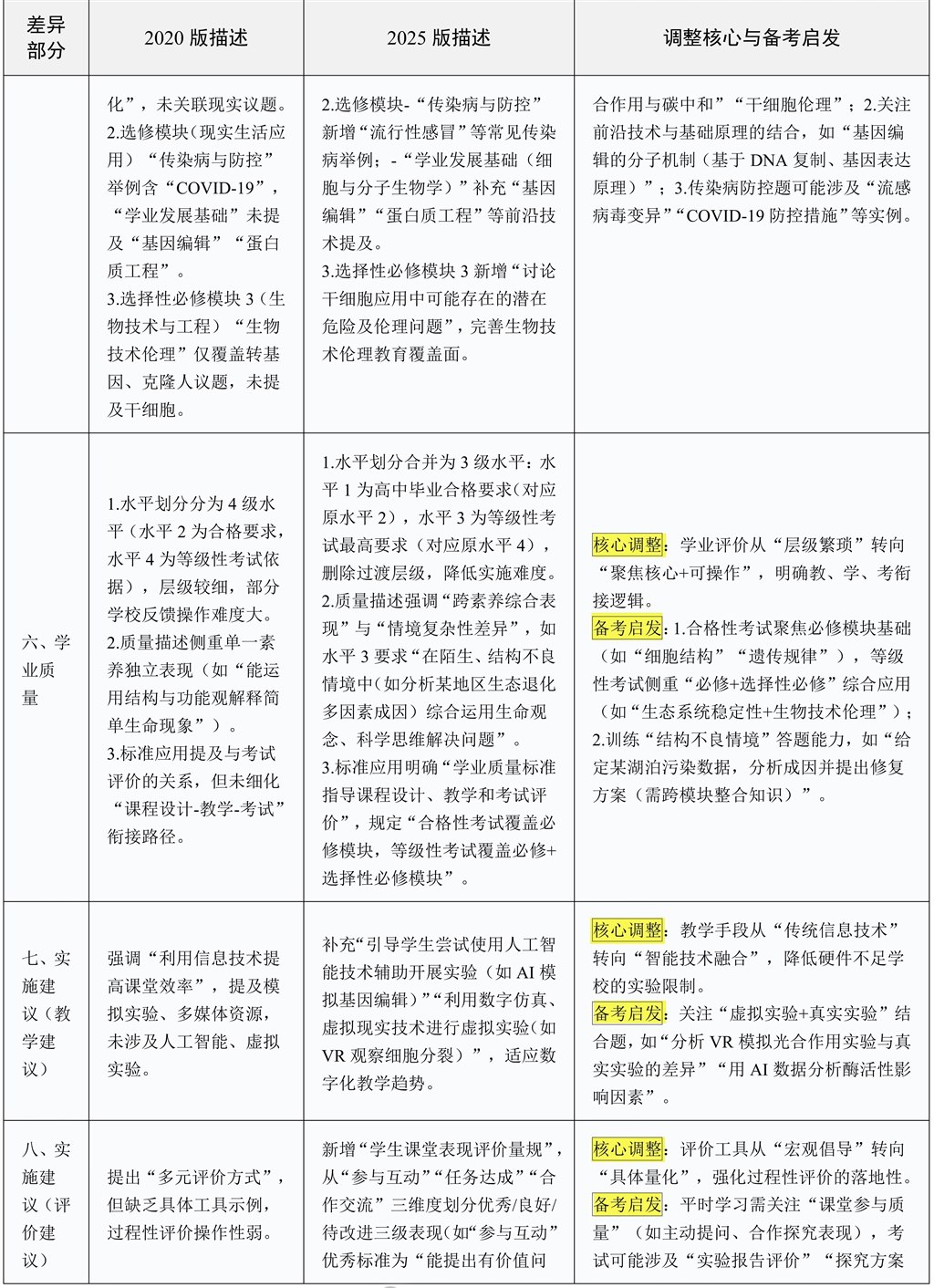
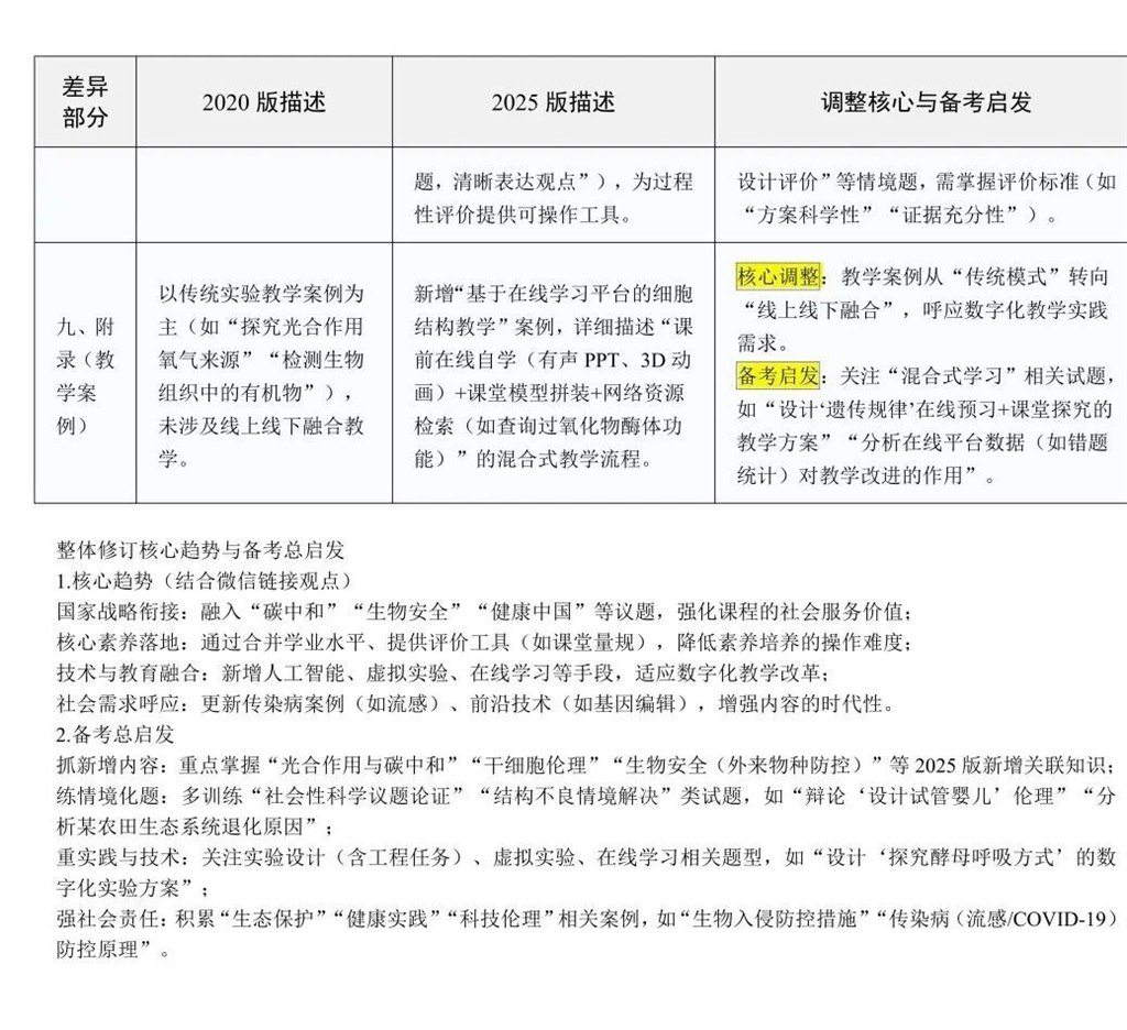
高中生物最新课程标准(2020版VS2025日常修订版)核心变化整理
12-01
普通高中生物学课程标准(2017年版2025年修订)
11-14
汇力生物研讨,精琢课堂教学
11-14
章吉老师示范课
11-05
周钦、汪承巧老师新教师亮相课
11-01
江苏省尹庆丰网络名师工作室在礼嘉高中开展活动
10-16
化文青老师开设公开课
10-11
关于举行江苏省尹庆丰网络名师工作室教学研讨活动的通知
10-09
您现在的位置:
首页
>>
秦亚平名师工作室
>>
教学资源
>>正文内容
高中生物最新课程标准(2020版VS2025日常修订版)核心变化整理
-------普通高中课程标准(2017年版2025年修订)主要改动对比
发布日期:2025-12-01 点击次数: 来源:原创 录入者:朱爱卿
附件:
关闭窗口
打印文档
主办单位:常州市武进区礼嘉高级中学
苏ICP备05086717号-1
地址:常州市武进区礼嘉镇 E-mail:wjljzx@126.com 电话:0519-86231234
技术支持:常州市教育科学研究院、常州万兆网络科技有限公司
访问统计