教研之声
更多>>
2025-2026学年第一学期高中生物教研组工作计划
09-01
2024-2025学年第二学期高中生物教研组工作总结
06-30
礼嘉高级中学2024-2025学年第二学期生物教研组工作计划
02-18
2024-2025学年第一学期高中生物教研组工作总结
01-10
汇力生物研讨,精琢课堂教学
11-14
章吉老师示范课
11-05
周钦、汪承巧老师新教师亮相课
11-01
化文青老师开设公开课
10-11
最新更新
2025-2026学年第一学期高中生物教研组工作计划
09-01
2025年江苏生物高考真题
08-21
2024-2025学年第二学期高中生物教研组工作总结
06-30
礼嘉高级中学2024-2025学年第二学期生物教研组工作计划
02-18
2024-2025学年第一学期高中生物教研组工作总结
01-10
汇力生物研讨,精琢课堂教学
11-14
章吉老师示范课
11-05
周钦、汪承巧老师新教师亮相课
11-01
您现在的位置:
首页
>>
专题网站
>>
教研组
>>
生物学科组
>>
竞赛之窗
>>
教师竞赛
>>正文内容
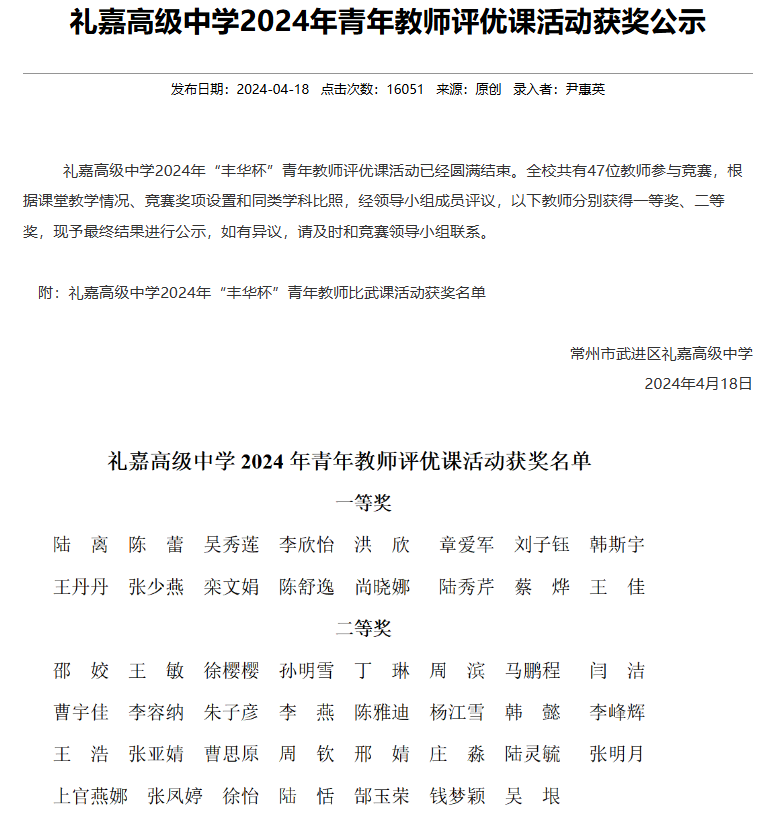
我组多位青年教师在校评优课中获奖
发布日期:2024-05-09 点击次数: 来源:原创 录入者:朱爱卿
在
礼嘉高级中学
2024年“丰华杯”青年教师评优课中,
我组青年教师张少燕老师
荣获一等奖,张亚婧、曹思原、周钦老师荣获二等奖。
附件:
关闭窗口
打印文档
主办单位:常州市武进区礼嘉高级中学
苏ICP备05086717号-1
地址:常州市武进区礼嘉镇 E-mail:427731848@qq.com 电话:0519-86231234
技术支持:常州市教育科学研究院、常州万兆网络科技有限公司
访问统计